首页 > 农村信用社 >
[浙江]2026年文成农商银行春季招聘公告
发布时间:2026-02-14 来源:浙江农信招聘 查看:148 次

重要提醒:本站作为资讯类网站,作为转载主体并不承担岗位真实性核查责任。仅供您浏览和参考之用,本网站不承担任何责任。请对相关内容自行辨别及判断,如遇不法侵害,及时报警维护自身权益。

文章页上面广告图

2026年文成农商银行春季招聘公告

  浙江文成农村商业银行股份有限公司(简称“文成农商银行”)由农村信用社改制而来,是浙江农商联合银行下辖的县域法人银行,扎根文成本土70余年,是一家以“诚意”文化为核心,立足“姓农、姓小、姓土”核心定位,全力支持三农与小微企业发展的本土银行。

  作为地方金融主力军,以其强大的服务网络和优质的金融服务,在当地银行业发挥着金融排头兵的作用。

  招聘要求

  基本要求

  具有良好的政治素质、思想品德和职业操守,遵纪守法,诚实守信;

  认同文成农商银行经营理念和企业文化,愿意履行文成农商银行员工的的义务和岗位职责;

  具有较强的学习能力,有较强的责任心和团队合作精神,具备正常履行的身心条件;

  无犯罪记录,无不良嗜好,征信良好;

  符合本行亲属回避相关要求。

  招聘流程

  简历投递

  简历筛选

  一轮面试

  人机测试

  二轮面试

  笔试

  政审

  入职体检

  正式录用

  农商关爱

image.png 

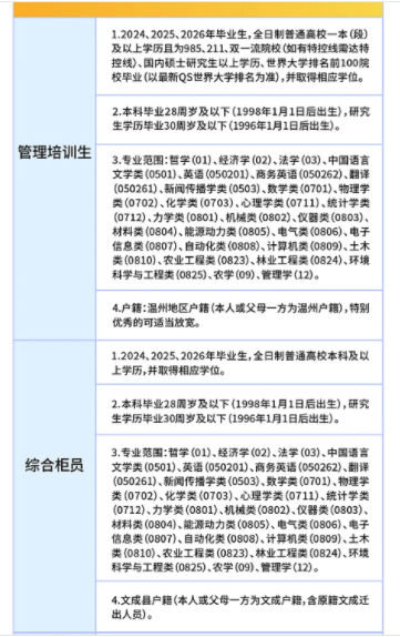
  招聘岗位及要求

image.pngimage.png

  报名事项

  (一)报名时间

  2026年3月6日(周五)17:00截止

  (二)报名方式

  扫描下方二维码,在线完整填写报名相关信息。

image.png 

  联系人:王女士电话:0577-67833606

  (三)注意事项

  报名信息填写中请务必留下联系通畅的手机号码(温州地区号码为主)以接收有关通知。本行将通过手机短信通知应聘者参加面试、人机测评等环节(不再电话通知),淘汰人员不再另行通知,请应聘者及时查看相关通知,如因应聘者原因错过应聘环节,后果自负;

  参加应聘的人员,未被录取的,资料代为保管,恕不退还;

  应聘人员应准确、完整填写简历和相关资料信息,并对所提交资料真实性承担责任,如与事实不符,本行有权取消其应聘资格。

  原标题:文成农商银行2026年春季招聘!

  文章来源:https://mp.weixin.qq.com/s/SFxwsELD_VByxpDo0HNf-A


联系我们时,请一定说明在"桂圆银考网"上看到的,谢谢!

免责声明:本网站所发布内容为转载资讯,作为转载主体并不承担岗位真实性核查责任,仅供您浏览和参考之用,请您对相关内容自行辨别及判断,本网站不承担任何责任。如有内容、版权等问题请与本网联系删除。